伟德betvlctor体育官网
English | 蒙文版
首页
→
通知公告
→ 正文
学院概况
党建工作
科学研究
本研教学
团学工作
合作交流
规章制度
学院往事
招生就业
相关下载
美院要闻
通知公告
学工快讯
学术活动
相关链接
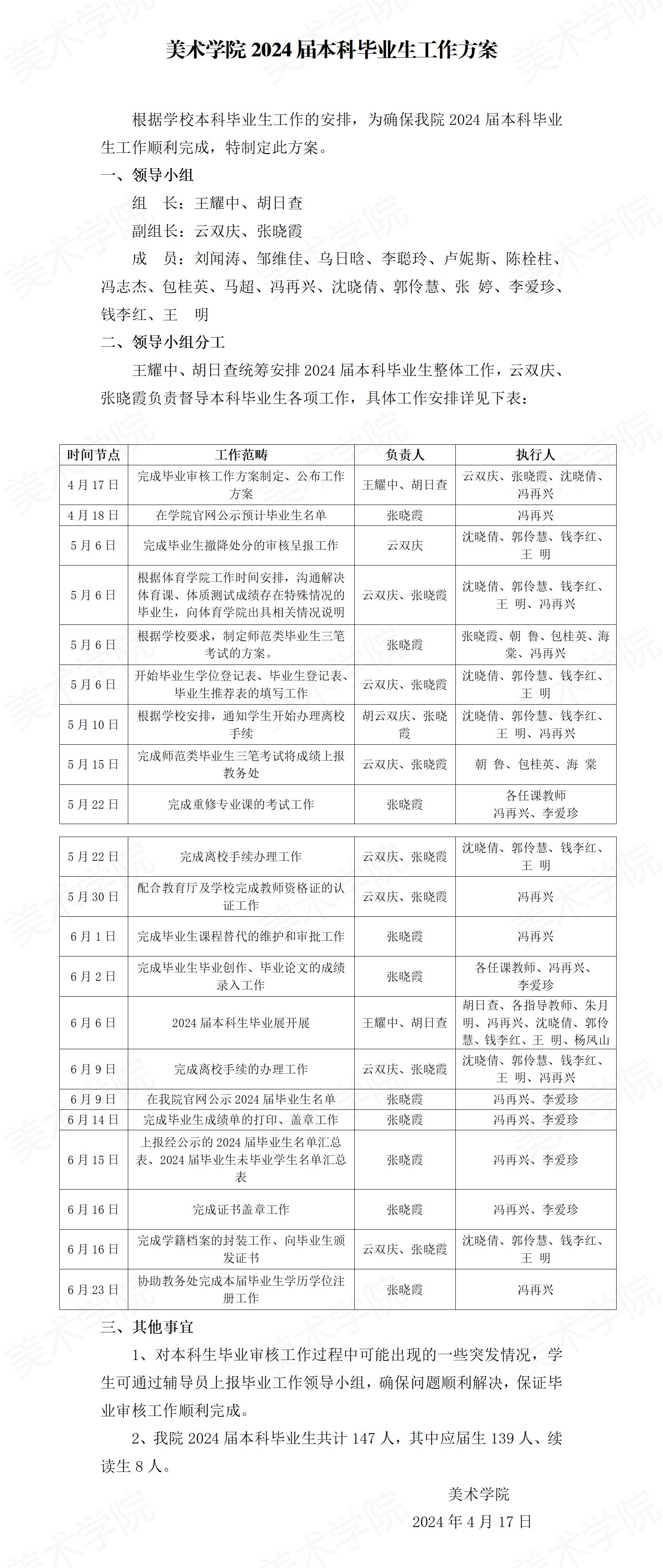
伟德betvlctor体育官网2024届本科毕业生工作方案
2024-04-17